A mostani UREI projektem lényege, hogy az 546 alapján egy tetszőleges csatornaszámú hangszínt lehessen felépíteni 4 és 8 csatorna között. Korábban már volt egy ilyen egymásba fűzhető tervem egy keverővel és egy erősítővel is. Ezeknek az a nagy előnye, hogy kisebb méretű panelekből lehet nagyobb áramköröket összerakni tág határok között. A mostani projekt egy szoftveres szimulációval kezdődött, majd ennek eredményeképpen született a 8 csatornás EQ terve. Ez a projekt leírásának 3. része, és itt vannak a PCB tervek és a kapcsolási rajzok egy modul rendszerű parametrikus hangszínhez.
Ahhoz hogy az EQ bővíthető legyen, most 2 alaplapra van szükség. Kell egy 4 csatornás alaplap, ami önmagában is működőképes (az EQ modulokkal) ha 4 csatornánál nincs szükség többre. Ezen az alaplapon van a kimenet (Conn3), bemenet (Conn2), és a tápfeszültség (Conn1) csatlakozás:

Mivel az alaplapokat és a modulokat is sorba kell kötni (nem pedig párhuzamosan mint a modulos keverőnél kellett) a legutolsó modult a kimenetre kell irányítani, míg a többit a következő modul bemenetére. Emiatt a lehetséges utolsó moduloknál a W1 és W2 jumper dönti el, hogy az adott modul az utolsó és a kimenetre megy, vagy nem az utolsó, és akkor a következő modul bemenetére csatlakozik. A P2 csatlakozósor egy 10 pólusú hüvelysor, ebbe kell csatlakoztatni a további modulok alaplapjait. A Conn4....Conn7-ig pedig a 2x6 tüskés L alakú csatlakozósor, amikbe az áramköröket kell forrasztani.
Az első alaplap PCB-je:

A második alaplap sokkal egyszerűbb, csak egy 2x6 tüskés csatlakozója van, bal oldalán egy 10-es tüskesor, a jobb oldalán egy ugyan ilyen hüvelysor, amivel folytatni lehet:

Itt is a W1 és W2 jumperek döntik el, hogy az adott alaplapba van-e szerelve a legutolsó modul. Ha igen, a jumperekkel a kimenetre kell csatolni az utolsó modul kimenetét. Ha nem, engedni kell hogy a következő alaplapra jusson a jel. Ezt az alaplapot önmagával lehet folytatni addig amíg szükséges.
A nyákterv:

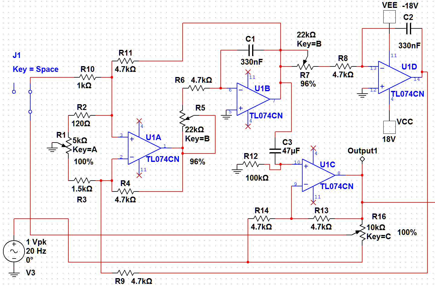
Ebbe a két alaplapba lehet beforrasztani L alakú 2x6 tüskés csatlakozók segítségével az áramköröket. A legfontosabb ilyen modul a parametrikus filter:

Ez kevés módosítással megegyezik az UREI546 filter áramkörével. A Conn2 csatlakozik az alaplaphoz, Conn1-be a szokásos "power filter" modul kerül a tápfeszültség zavarszűrése miatt. Az eredeti rajzzal ellentétben emiatt itt az IC táplábainál nincs nagy elkó, mert elég lesz a power filter modul (az eredeti rajzon itt 100nF kondenzátor volt). A C3 kondenzátor cserélgetésének sincs értelme mivel ez sima csatoló kondenzátor, minél nagyobb annál jobb, 22uF tantált terveztem, de 10uF tantál is elegendő (az eredetiben 100nF van inkább csak spórolás miatt). Az egyes csatornákon csak a 2 db Ca kondenzátort kell cserélgetni, ezeknek olyan a footprintje a PCB-n hogy 200 és 300 mil-es kondenzátorokat is bele lehessen forrasztani. SW1 kapcsoló a bypass, D2 dióda a klippelés miatt kell, P1 a jósági tényező, P2 a frekvencia, P3 pedig a cut/boost potméter.
A modul panelterve:

A modul azért van alul kivágva, mert ráér az alaplapok szélén található 10 pólusú hüvelysorra, így a kivágással pedig elkerüli, emiatt nem kellett az alaplapokat hosszabbra tervezni. A panelbe van építve a bypass kapcsoló, és a 3 potméter. D1 csatlakozó egy LED dióda helye, ami világít ha a modul nem bypass módban van. Ez lehet csatlakozó is, de lehet maga a dióda is ha sikerül úgy hajlítani hogy az előlapra érjen. Feltűnő lehet, hogy míg az alaplap stereo ki és bemeneteket tud fogadni, addig ez a modul mono. Ez igaz, de tervezem hogy legyen stereo parametrikus filter is, aminek az a legnagyobb akadálya, hogy a frekvenciaállító potméter mono áramkörnél és stereo, így a dupla megoldáshoz 4 potmétert kéne egyformán forgatni.
Felmerül a kérdés, hogy milyen értékeket vegyen fel a Ca (C1 és C2) kondenzátor. Mivel a terv modul rendszerű, attól függ hány csatornás az EQ. Az, hogy mik az ideális értékek, attól függ, melyik két tartomány között engedjük szabályozni az egyes csatornák középfrekvenciáit. Erről, és a 8 csatornás áramkör kiszámításairól, szimulációjáról már van egy írásom. Ami ebből a legfontosabb:
- Szükség van egy képletre, ami legalsó és a legfelső csatorna közé kiszámolja a közbenső csatornákat. Ez a képlet Excel táblázatban így néz ki:=IF(C8<$D$5,$D$3*10^((LOG10($D$4)-LOG10($D$3))*(C8-1)/($D$5-1)), IF(C8=$D$5,$D$4,IF(C8>$D$5," ","?")))
- Az adott frekvencia értékekre ki kell számolni a Ca kondenzátor értékeit, ami teljesen lineáris a frekvenciával a logaritmikus skálán. Ehhez a 8 csatornás táblázatot is fel lehet használni:

Én a táblázatokban kiinduló adatként (zöld mezők fent) a legalsó és a legfelső csatornák maximális lehetséges értékét adom meg. A középső és a minimális érték majd adódik. - Hogy egy ilyen táblázat a valóságban hogyan alakul a kapható alkatrészektől függ. Elvileg ezekből vissza lehetne számolni a frekvenciát, de a középső és a minimális értéket már elég nehezen, bár ezek is lineárisak a logaritmikus skálán (amin a k9zbenső csatornákat is ki kell számolni). De ez macerás, sokkal egyszerűbb beírni a rajzba a kapható értékeket, és leszimulálni a görbét:

- Olyan óriási a lehetőségek száma, hiszen nem csak a legmagasabb és a legalacsonyabb frekvenciát szabályzó csatorna között változhat a közbenső csatornák száma, hanem ezek végső értékei is változhatnak. Nem biztos pl. hogy a legmagasabb csatorna szélső értékét 20 kHz-re kell állítani. Emiatt ezek kiszámítását a fentiek ismeretében kell eltérő csatornaszámra és értékekre megoldani.

Itt is van bypass switch LED-el, és power filternek aljzat a kisebb zaj miatt. A kimenet a D2 diódán keresztül a klipping detector-ra csatlakozik, mint a filter modulok esetében. Ez a modul is mutat az eredetihez képest egy minimális eltérést. A C1 kondenzátor 47p lett, ettől a filter esése a magas frekvencián meredekebb. Mind a 2 potméter 55 kOhm helyett 22 kOhm, hiszen nem látom értelmét akkora szabályzási tartománynak mint amekkora az eredetinek volt, szinte összeért a két határérték, ami fölösleges hiszen a filter mögött egy parametrikus hangszín van kikapcsolható csatornákkal. Azért, hogy a felső (LP) tartomány magasabb legyen, C2 és C3 kondenzátorokat 6.8 nF-tól 4.7 nF-ra cseréltem, de ekkor a görbe szinte 40 kHz-is elér. Ennek sincs semmi értelme, az eredeti 6.8 nF-on viszont 15 kHz körül van a felső töréspont. Le fogom szimulálni 5.6 nF-al is, valószínű ideálisabb lesz a kettő között.
Az alsó HP filter kondenzátorai C4 és C5 220 nF helyett 470 nF értéket kaptak, hogy lejebb menjenek, hiszen ezek felső helyzete szinte egybeért a felső filter alsó helyzetével. Így viszont 15 Hz körülre került az alja, és 300 Hz körül van a teteje, ez meg túl alacsony, 330 nF lehet ideálisabb, a szimuláció majd eldönti. A jelenlegi alkatrészekkel így néz ki a filter szabályozási görbéje:

Ennek a modulnak szimulációjáról később még majd írok.
A HP/LP filter PCB-je:

A következő lehetséges modul egy egyszerű zajtalan jFET-es előfok, amit a bemeneten input gain, a kimeneten output gain céljára lehet használni, akár 2x is. Az eredeti EQ-ban is van input gain, mivel egyszerű és kikapcsolható egy ilyet a végére is lehet tenni. Ilyen előerősítőm már volt korábban, nekem nagyon tetszik a hangja hangszerre és zenére is:

Az előfok modul elhagyható ha nem kell, de ha be van építve van bypass kapcsolója is.
A PCB:

Végül van egy clipping detector ami minden modul kimenetét figyeli, és bárhol átlépi a lehetséges maximum értéket, bevillan:

A PCB:

Végül az egészhez kell a clipping modul kivételével a szokásos power filter:

A legkisebb, SMD-s PCB-vel:

És egy tápegység:


Az UREI EQ projekt ezekből az áramkörökből a következő lehet:
- 4 csatornás alaplap, 4 db EQ modullal, lehet akár azonos mint az eredeti 4 csatornás UREI 546.
- A 4 csatornás alaplap kezdődjön egy jFET-es input gain modullal, a következő legyen egy LP/HP filter modul, majd 2 parametrikus EQ modul. Ezután csatlakoztassuk a 2. alaplapot annyiszor, amennyi EQ modult szeretnénk még az első kettő után. Ezek után a 2. alaplapba legyen még egy jFET gain modul output gain céljára, legvégül pedig ugyancsak a 2. alaplapba kerülhet egy clipping detector modul.
Nyilván való, hogy szimulációval vagy számításokkal mind (az egyébként opcionális) LP/HP filter és a gain modulok is egyedi igényekre szabhatóak, mint ahogy az is, milyen frekvenciákon szabályozzanak a parametrikus EQ modulok. A fenti példák látszólag "túllőtek" a célon, főleg az LP/HP filter modul, de túlzásnak tűnhet a legfelső csatorna 20 kHz-es határfrekvenciája is. Mindezeket azért terveztem így, hogy a szabályozás során ne kelljen teljesen kitekerni a potmétereket, legyen bennük tartalék.
Mind az LP/HP filternél, mind a parametrikus EQ moduloknál fontos lehet a logaritmikus potméter, hiszen a szabályozási tartománynak a logaritmikus skálán kell lineárisan változnia. Érdemes a rajzon szereplő IC-vel kompatibilis lábkiosztású de jobb minőséget használni.

























