2009. június 29., hétfő

Végül...

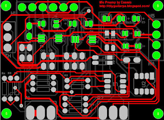
Végül sikerült az auto-routert úgy megoldani (a footprintek helyezgetésével) hogy nem kell átvezetni net-et a másik rétegre csak az alkatrészlábakon. Eddig ezt nem sikerült megoldani soha. Csakhogy amikor megfordítottam a hangerőpotit (hogy jobbra tekerve hangosodjon a kimenet) akkor jelentősen romlott a helyzet. 1 vezetőszálat nem is tudott bekötni az eredeti elrendezésben. Arrébb kellett rakni pár alkatrészt ahhoz hogy beköse mindet, de végülis sikerült, megnőtt az átkötések száma sajnos, de jó lesz így is.

A két réteg + az alkatrészek (fordítás előtt, fordítás után):


A felső réteg (fordítás előtt, fordítás után):


Az alsó réteg (fordítás előtt, fordítás után):


2009. június 28., vasárnap

Utolsó hibajavítás

A gépi tervezés hátránya hogy kevesebb a személyes kontroll, pár dolog a gépre van bízva, amit a saját tervezésénél könnyen kézben tartunk, így viszont a gép könnyedén átveszi az irányítást. Többszöri nyomtatás és átnézés után még az derült ki, hogy a P2-es potméter fordítva van bekötve, vagyis balra forgatva növekedne a hangerő ha úgy maradna ahogy a legutóbbi panelterven van. A P1-es gain potméter az véletlenül jó :).

Mostmár lesz ami lesz levilágításra kerül a panel a jövő héten.

2009. június 24., szerda

A levilágítás következik

Mostmár lesz ami lesz, elkészült a panelterv levilágítható állapotban, a felső és az alsó réteg külön, az alsó tükörbe fordítva. A pritnelő és a PDF export modulja roppant okos a Designernek, mert egy csomó paramétert meg lehet adni, többek között hogy a forrszemek lyukasak legyenek-e vagy nem, vagy hogy színes legyen-e a PCB vagy nem, és ezt még külön meg lehet adni a kapcsolási rajzra is, szóval az lehet színes, a PCB meg fekete, és ez igen jó, mert a film elkészítéshez a panelrajznak tök feketének kell lenni. Csatolható a BOM is, és lényegében kész a projekt gyártásra kész dokumentációja. Már csak levilágítót kell találnom. A héten már nem tudok foglalkozni ezzel, de a jövő héten kész lehet a film, és onnan már csak egy lépés a panel elkészítése.

2009. június 23., kedd

Mai panelterv

Az autorouter hibája miatt új panelterv született, és még pár dolgot is módosítottam. Elvileg mosmár így marad ha nem találok más hibát. Holnap nem lesz időm alkatrészeket vásárolni, már csak a jövő héten derül ki pontosak-e a footprintek, és addig le sem világítom hátha valami nem jön össze. Az autoruoter amúgy csinál más érdekességeket is, például hurkot egyazon net rövid szakaszán. A mostani terven elforgattam pár alkatrészt, vastagabbak lettek a vezetőcsíkok, és mindössze egy átkötés lett a két panel között (az alkatrészlábakon van több is).

Hibázik az auto-router

Talán látszik a korábbi képen, hogy a top layeren (piros) a P2-es potméternél a két láb között van egy hibás összekötés. Valószínűleg a saját gyártmányú footprint-en túl nagy a forrasztószem, mert máshol nem csinál ilyet, szépen megkerüli a pontokat a megadott távolságban. De nem akarom kisebbre venni, mégiscsak egy potméter lesz ott amit majd a panel tart nem a doboz. A vezetőszál egyszerűen beleér egy olyan forrasztási pontba amelyikbe nem érhetne bele. Ezt valószínűleg az auto-router rontja el, mert ha kézzel próbálom kiigazítani, akkor azonnal megkerüli, és nem is tudom visszatolni mert tartja a megadott távolságot. Már javítotam, és hamarosan alkatrészvásárlás, panelgyártás, próba. A nyomtatás során ellenőriztem a méreteket, és minden rendben van a potméter lábát érintő hibán kívül.

2009. június 22., hétfő

Új panelterv, egyedi footprintek

Végülis nem volt túl nehéz elkészíteni azt a pár alkatrészt amit nem találtam meg készen a programban. Készült egy fémházas mono potméterhez footprint és alkatrészrajz (gain és volume), és 2 iletve 3 lábú csatlakozó. Idővel hozzá lehet szokni a méretarányokhoz is.

Az elkészült alkatrészrajzokat és footprinteket compile parancsak kell érvényesíteni, és minden rendben lesz utána, kiválasztani is könnyű őket mert a projektbe épülnek be. A panel kicsit nagyobb lett, és sikeresen nagyobbra vettem a 1.5 mm átmérőjú forrszemeket is. Most viszont emgvannak a csatlkozók és a panelbe szerelt potméterek.

Ismét printelek majd egyet, és ha minden jó, csak pár alkatrészt kell megvenni hozzá, és készülhet a panel.

Mindkét réteg:

A felső réteg:Az alsó réteg:

Az alkatrészek:Kicsit módosult a kapcsolási rajz is de csak az alkatrészrajzok miatt:


2009. június 19., péntek

Forrszemek újra, alkatrészrajz, lábkiosztás

Ma csak úgy próbálkoztam ezzel-azzal, és végül egy kis kerülővel ugyan de viszonylag könnyű egyszerre megváltoztatni az összes forrszem méretét. Ez volt számomra most a legfontosabb mert az alaphelyzettel nem tudnék mit kezdeni, olyan pici hogy kifúrni sem tudnám. Egyet ki kell jelölni, majd a "Find similar objects..." menüpontot választani, ezután egy jó nagy dialógusban sokféleképpen paraméterezve de végülis könnyedén kijelölhetjük az összes, vagy péládul csak a DIP tokozású, vagy csak az ellenállások forrszemeit, és a következő lépésben ezek bármely paraméterét egyszerre tudjuk szerkeszteni úgy, hogy közben még látjuk is. Ez a probléma meg is oldódott ezzel. Sok esetben lehet használni a Find similar objects parancsot, és a kapcsolási rajzon is hasonlóképpen változtathatunk egyszerre több alkatrész tetszőleges tulajdonságain. Több elemet ugyan kiszelektálhatunk, de nem tudjuk a szelekció elemeit változtazni egyszerre más módszerrel, ezért kell az egyszerre változtatandó elemeket a Find similar... parancsal kijelölni.

Bepróbálkoztam saját alkatrészrajz/footprint páros létrehozásával is. Sajnos a kapcsolási rajzról nem lehet (mégsem) az alkatrészrajzba elemet másolni pedig ez logikus lenne. Ki kell nyitni egy kész library-t (lehetőleg azt, amiben van valami hasonló alkatrész) és abból lehet csak vágólapon másolni. Az rendben is van így, mert totál nem világosak a méretarányok a szerkesztőképernyőn, de egy ellenállás rajza például már kiindulási pont lehet, ha más miatt nem ezért érdemes másolgatni. Ez a szerkesztőképernyő igen távol áll egy barátságos grafikai program lehetőségeitől, de legalább a CorelDraw-hoz hasonlíthatna legalább elviekben :). De nem hasonlít.

A footprint-et viszont nem sikerült átmásolni a külön emiatt kinyitott footprint library-ból egy üresbe (amit hozzá akartam kötni az új alkatrészrajzhoz), állandóan az alkatrészrajzot hozta át oda is footprint-ként. Ezt majd azért még otthon is kipróbálom mert lehet itt rossz a rendszer és valami gond lehet a vágólappal mert ez így igen gagyi dolog és ekkora hiba nem lehet egy ilyen programban. Ennek ellenére ha megfelelően rányagyítunk a footprint szerkesztőre, megjelennek a vonalak, és látható méretűek lesznek a lerakott forrszemek is, innentől pedig vannak legalább arányaink. Majd valahogy kitalálom egy beosztás itt valójában mekkora méret és mitől függ a munkaterület mérete mert az az alktrészrajz-szerkesztőben és a footprint-szerkesztőben is brutálisan nagy.

Innentől elvileg ha megveszem az alkatrészeket és megnézem a lábtávolságokat, nincs akadálya hogy:
- Szerkesszek egy rendes potmétert (mert a gain állítót, ami eddig trimmer volt, és a hangerőállítót rászerkesztem a panelre, mert ezek az előlapon lesznek)
- Készítsek rendes nagyméretű csavarozható csatlakozást a tápnak és a ki-be -meneteknek.

2009. június 18., csütörtök

Footprintek, forrasztószemek

Az már látható, hogy amíg nem akar az ember bonyolult szimulációkba belekeveredni, addig a footprintekkel lesz a legtöbb gond. Utána lehet gond sokkal többmindennel is :). A kapcsolási rajz és a panelterv elkészítése ennek figyelmen kívül hagyásával nem gond, nagyon jó az auto-router, al automata alkatrész-elhelyező, de nincs a programhoz elegendő mennyiségű footprint még úgy sem, hogy 1-1 alkatrészhez több footprint is tartozik sok esetben, ami kondenzátoroknál, ellenállásoknál igen célszerű.

A Designerben a library kérdést ellentétben a többi általam ismert programmal integrálva oldották meg. Az egész felületre jellemző az integráltság, és ez elég jót tesz egy többfázisú többkimenetű munkáknak, nem kell ide-oda mászkálni a programban, látszólag egy felületen megoldható minden. Viszont az Integrated library-t, ami egyben tartalmazza az alkatrészrajzot, a footprintet, a szimulációt és a 3D rajzot, nem lehet szerkeszteni. Tehát ha módosítani akarunk egy alkatrészt, vagy a decompilert kell heasználni a szétbontásra (van a programban, és az szétbontja részeire) vagy újat kell csinálnunk. Ettől nagy valószínűséggel az sem ment meg minket, ha üzembe helyezzük az Orcad library-kat, mert bár abban sokkal több alkatrész és footprint van (abban találtam például BC550-et és 560-at, ezeket a Designerhez nem adták, csak az egyiket), az nem integrált, így nem úgy jönnek át ahogy szeretnénk, vagyis lábkiosztással együtt. Az igaz, itt össze lehet egyeztetni tetszőleges alkatrész-library tetszőleges elemét egy másik footprint-library tetszőleges elemével. Az importnál arra kell még vigyázni, ha egyszerre több Orcad library-t importálunk, azt egyetlen Integrated library-ba is be tudjuk tenni, és túl sok alkatrész lesz egyben természetesen footprintek nélkül.

A programhoz kapott alaphelyzettel eddig a legtöbb bajom:

- kevés az alkatrész, bár a gyártók weboldaláról letölthetőek az alkatrészrajzok és a footprint-ek, még így sem lesz elegendően nagy a lista. Az importálás régebbi, több alkatrésszel rendelkező programokból megoldható, de külön kell összeegyeztetni az importált alkatrészeket a lábkiosztásokkal. Az Orcad programban már sokkal több alkatrész van mint a Deisgnerben, de igazán nagy alkatrészlistát a Cadence Allegro-hoz kapunk. Még nem próbáltam ki ezek importálási lehetőségét, de ha ez lehetséges (akár az Orcad-en keresztül is) akkor itt megtaláhatjuk a világ legnagyobb alkatrészkönvtárát footprintekkel együtt.

- a program ebből a szempontból nem támogatja az otthoni barkácsolást. Picik a forrasztási pontok, vékonyak a vonalak alaphelyzetben, sőt helyből 4 rétegű panelben gondolkozik (2 réteg tápfeszültség), tehát igazából ipari automata gépes környezetre van kitalálva benne minden. Ezek a paraméterek szerencsére bármilyenre módosíthatóak utólag is. A pici forrasztási pontokat a footprintek tartalmazzák, roppantul nem örülnék, ha ezeket nem lehetne nagyobbra venni egyben csak egyenként. Pár alkatrésznél, mint például a trimmer potméternél, csak kis méretű SMD footprint van, bár ezt magán a PCB panelen igen könnyű nagyobbra és furatosra alakítani. A többi alkatrésznél viszont ez nagyon nyűgös dolog lenne, valamit ki kell erre találni, hogy egyszerűen és egyszerre lehessen forrasztási pontot módosítani vagy footprintet cserélni több azonos alkatrészen egyszerre. Szerencsére lehet egyzserre több alkatrész footprint-jét cserélni meglévő másikra, úgyhogy egyféle lábkisoztást csak egyszer kell módosítani és elérhetővé tenni, ha rendelkezésre áll, vagy már létrehoztuk.

- csatlakozók, hagyományos, mechanikus alkatrészek listája igencsak hiányos. Bár mindenből van benne valamennyi, sokszor belefuthatunk olyanba amiről nincs. Ezeket nulláról létre kell hozni. Ez a legkellemetlenebb, valahogy nem látni a programban a méretarányokat, már próbálkoztam vele. Első próbálkozásnál abba is beleestem, hogy a kapcsolási rajzról nem sikerült Edit/Copy-val alkatrészt másolnom a library-editorba, de mint utánanéztem, a másolás mégis lehetséges a Tools/Copy component menüpontban.

Nem is ragoznám tovább, a footprintek elkészítése és managelése a legnyűgösebb dolog most számomra a Designerben, és még nem is akarok szimulációkba meg 3D modellekbe belemenni. Most a kapcsolás jó, a panelrajz jó, de nem jók a felfogató furatok (3-as csavarnak minimum) és túl kicsik a forrasztási pontok szinte minden alkatrésznél (a kézi fúrkálás pontosságát figyelembe véve). A végső kivitelezés előtt a legjobb ha ellenőrizzük a megvásárolt alkaltrészeket egy papírra kinyomtatott terven és ha kell módosítjuk vagy létrehozzuk a library-t. Az is sokat segíthet, hogy a kapcsolási rajz és a panelrajz alkatrész- és footrpint-library-jából lehet egy, a kapcsoláshoz kötődő integrated libraryt exportálni. Utólag talán egyzserűbb az így kinyert alkatrészrajzokkal és lábkiosztásokkal dolgozni.

Pár link a kézikönyvől ehhez a témához:

Verifying Your Design in Altium Designer

Building an Integrated Library

Creating Library Components

2009. június 17., szerda

Túl kicsi a panel :)

Most hogy kinyomtattam a paneltervet, lett világos számomra hogy ez így hagyoményos alkatrészekkel meg egy halom kondival is milyen pici. 55x43 mm az egész. A sarkokon a felfogató furatok lyuka is túl kicsi még egy 3-as csavarnak is, de kicsik az alkatrészek furata is nagyon, nem tudom ebből hogy lesz rendes forrasztás kézi szereléssel. A panelt a felfogatás miatt mindenképpen nagyobbra kell vennem hogy elférjen a sarkában pár hármas csavar, de lehet át kell gondolnom az alkatrészlábak furatait is. Kézi tervezésnél persze nem foglalkoztam ilyesmivel mindent megfelelően nagyra terveztem, de itt nem akarok annyit vacakolni az alkatrészrajzokkal hgy mindegyikbe bele kelljen nyúlnom.

Új panelterv, printelés, ellenőrzés

A héten kiprintelem a panelterveket papírra, és ellenőrzöm. Megveszem az alkatrészeket, és meglátom jók-e így a footprintek. A potméter footprintjét sikerült átalakítanom SMD-ről furatossá könnyedén, de hogy hogyan kell teljesen egyedi footprintet csinálni arra nem jöttem rá pedig a bemeneti és tápcsatlakozók olyanok amihez ez is kell majd.

Az automata router igen sokat tud a Designerben. Ezért próbálkoztam vele még tegnap, hogy minél kevesebb átkötés legyen a két réteg között. Ezt sikerült is lecsökkentenem, most iderakom az új paneltervet, és ha nincs benne hiba ez most már így is marad. Ha jó, elviszem levilágítani (a program készít PDF-et a PCB rétegeiből, de az alsót nem tükrözi meg és az gáz, de átvittem Indesign-ba és ott megtükröztem).

2009. június 16., kedd

Még kisebb panel, még jobb elrendezés, javított kapcsrajz

Ma átnéztem újra a tegnapi áramkörtervet, és volt benne hiba, igaz csak azért mert elneveztem benne pár "hálózatot", egyforma névre kereszteltem különálló szálakat amik funkcionálisan egyformák de nem érhetnek össze. Ezt a panelrajzon vettem csak észre, ahol végülis összeértek és az baj volt. Javítottam a kapcsolási rajzot és frissítettem a panelt.

A javítás után teljesen új PCB-t generáltam, amihez igen sok a paraméter, nem is világos melyik mit csinál pontosan, de végül sikerült olyat készíteni amivel már elégedett vagyok. Egész szabályos az elrendeés, nem túl vékonyak a vonalak, és a panel is kicsi. A héten kinyomtatom és átnézem az egészet.

Az új kapcsolási rajz:

A felső réteg:


Az alsó réteg:


Alkatrészek:
Ezeken még két dolgot kell javítanom első ránézésre, a potméter footprintje SMD, arra majd találnom kell egy hagyományost (nem találtam), és a táp és bemeneti csatlakozók még nem világos mekorák lesznek de szerintem nagyobbak.

Kisebb panel, jobb elrendezés

Az első terveken elég rosszak voltak a footprint-ek mert a próba kedvéért az alaphelyzetet használtam, ezért az amúgy kicsi kondik is jó sok helyet foglaltak. Most viszont átállítottam a kondenzátorok footprintjét, és rögtön fele méretű panelen is elfér az áramkör. Új panelterv, amin már szinte csak a csatlakozók méreteit kell letisztázni.

2009. június 15., hétfő

Készülnek a tervek - mikrofon előfok

Lassan elkészítem az első áramkör tervét, amit olyannyira próbának szánok hogy nem is ez lesz a gitárerősítőben. Egy DIP-8 tokozású alkatrészekből felépített mikrofon előfokot (korábban írtam róla) és egy SMD fejhallgató erősítőt pár bufferrel akarok a computerhez, és egy SMD D-osztályú 2x25W-os végfokot. Ha ez sikerül, és az előfok olyan jó mint amilyennek írják, akkor nekállok a nagy erősítőnek ami ennél sokkal zűrösebb lesz. A program nagyon sokat segít a tervezésben, jól paraméterezhető, sok hibát ki lheet vele könnyedén javítani. Szinte minden a footprintek pontosságán múlik.

Érdemes volt utánanézni a tervezőprogramnak, mert ha van alkatrészrajz és footprint (ami még szeritnem ebben a pillanatban nem jó, mert a kondik túl nagyok, a bemenetek meg túl kicsik) igen könnyen elkészül egy kétoldalas penel terve. Nem olyan mint amilyenre én csináltam volna de majd még próbálkozok. HA meglesznek az alkatrészek akor át kell variálnom a footprinteket, még az is lehet hogy rajzolnom kell párat. Addig is az első demók:

Kapcsolási rajz:

Panelrajz:

Doboz az áramkörnek

Készül az erősítő egyik kellemetlenül összebarkácsolható de szükséges része, az áramkörök fémdoboza. Az kivágást és a hajlítgatást lakatos csinálta mert nekem nincsennek erre szerszámaim, de az összeszerelést azt már én csinálom. Vettem L alakú alumínium idomokat és popszegeccsel megerősítettem a hajlításoknál, valamint vettem olyan csavaranyákat amikkel meg tudom oldani a tetejét, ide is L alakú alumínium idomokat popszegecseltem. A kisebbik doboz, amiben a trafó és a tápegység lesz, már kész is van, ebbe már csak a belső cucc kell. A nagyobbik viszont még nincs kész és az bonyolultabb is, mert az előlapot és a tetejét is leszerelhetővé kell tenni. De végülis a spéci peremes anyákkal nem lesz nehéz.

Galéria a készülő dobozokról:

2009. június 12., péntek

Melyik CAD szoftver?

A napokban volt időm tájékozódni, megnézni az elektronikai tervezőprogramokat. Az Orcad/Allegro páros (amit a Cadence gyárt) érdekes, de nem is világos most ezek után melyik-melyik, mert az Orcad-ban vannak Allegrós részek is, szóval mintha összeovadni készülni. Az Orcad jó, de túl sok a modul, nagyon szét van esve, viszont a library készítője (footprint-ek készítéséhez például) igen remek. Az Allegróhoz viszont van egy elképzelhetetlen méretű alkatrészkönyvtár, amit a többi program szerencsére tud importálni, tehát ezt érdemes akkor is felrakni ha nem ezt hasnzálja az ember (több mint 2GB!)

A Pads és társai kiestek, nem tetszett, illetve nem tudtam velük mit kezdeni. Úgy látom elsősorban processzortevezésre specializálták, sok az nekem, kevesebbet akarok ennél.

Az EWB a Multisimmel jó, de inkább szimulációra, tervezésre. Ugyan erre jó a Tina is. Ezekben kapcsolási rajzot elég könnyű összerakni és jó is, de nekem egy sokoldalúbb panelszerkesztő kéne, amiben a nyákrajzot jobban, többféleképpen meg lehet csinálni, és konlrétabb alkatrészekkel lehet dolgozni.

Az Altium Designer (minek megvan az az előny hogy régebbről, amikor még Protel volt a neve valamennyire ismerem) új verziója igen remek. A legjobb benne az, hogy egy darabban van az egész nem külön modul benne minden. A library is "integrált", egyben van az alkatrész, a footrprintek a fellelhető tokozásokhoz, a 3D model, és a szimuláció. Maga a program is egyfajta kompakt érzetet ad ezek miatt, és ez nekem jobban tetszik mint az Orcad szétesettsége. A Designerre szavaztam volna egyébként is, de egy régi verzió elé ültem le korábban, és a gyártóknak alkatrészrajz és footrpint nincs még ehhez. Az új verzióban (8.3-as vagy más néven Winter 9) vannak import lehetőségek, olyanok amik a régiben nem voltak. Tud importálni Orcad alkatrészt, és Pads footprintet. Ez azért jó, mert a gyártók (és az erősítő alkatrészeit Texas cuccból rakom össze) ezekhez adnak letölthető segédletet.

Így elvileg elhárult a kizáró ok hogy az Altiumban tervezzzek, mert a Texas oldaláról le tudom tölteni a Designerbe konvertálható Orcad és Pads alkatrészrajzokat. Emellett döntöttem, de jó megoldás még az Orcad/Allegro páros is szerintem, ha valakit nem zavar a sok modul és a látszólagos szétesettség.

2009. június 8., hétfő

CAD szoftver áramkörtervezéshez

Bár a digitális részhez még várok újabb alkatrészeket, például S-PDIF bemeneteket, az analóg részt hagyományos DIP tokozású áramkörökből építem majd fel, INA217, és OPA137 kell a mikrofon előfokhoz, valamint akarok még nem mikrofon bemeneti csatornákat is (lehet luxus, de ide LT1028 és hasonló áramköroket szánok a zaj miatt, valamint ezek összekeverésére is, sőt vonali kimeneti buffernek is), valamint EQ-t, analóg keverőt, és a tápegység összrakása nevezhető otthoni módszerekkel könnyűnek és elvégezhetőnek, és ezekhez már minden megérkezett.

Eddig a kapcolási rajzokat mikor miben csináltam, használtam az EWB, Protel, majd később a - Protel utódja - Designer programokat. A panelrajzok viszont mindig CorelDraw-ban készültek. Ez hülyeségnek tűnhet, viszont a Corel-t igen könnyedén használom bármi megrajzolására, szabadon tudtam benne szerkeszteni szinte bármit, és nem okozott gondot a kétoldalas tervezés úgy, hogy az alsó reteg a "0", és erre a rétegre a lehető legrövidebb úton átkötök minden 0 vezetéket az alsó rétegről. Ez eddig nagyon bevált, nincs földhurok, nincs zaj.

Most viszont - főleg a digitális áramkörök iszonyatos mennyiségű lába miatt - meg a továblépés miatt is szeretnék nyáktervezőt használni a Corel helyett. Adja magát az Altium Designer, mert azt régebbről valamennyire ismerem is, de ahhoz nem találtam meg minden szükséges alkatrészhez a footprint-et, az viszont baj. Alkatrészt azt találtam, de azt is úgy, hogy Orcad alkatrész, amit a Designer tud importálni.

Footprintekből viszont kisebb a választék. Nincs olyan footprint az általam kiválasztott alkatrészekből, amit tudnék használni, megcsinálni meg nem nagyon van kedvem. Ezt a CAD program dolgot nem igazán követtem eddig, nem tudom mi a legnépszerűbb, de úgy tűnik, nem az áltlam viszonylag ismert Altium Designer. Alkatrészrajzból van például Axel (sosem hallottam), Cadence (sosem hallottam, de már néztem a weboldalukat) ECPinpak (ismeretlen számomra), Mentor Graphics programjai (ezt sem ismerem) és OrCad (ezt már láttam nagyon régen). Ezzel nem is lenne gond. A footprint választék viszont igen szűkös, a Cadence és a Menthor Graphics programjai vannak csak (legalábbis a Texasnál az alkatrészek mellett, de sokszor footprint egyáltalán nincs), és sajnos a Designeres footprintekből hiányzik egy halom Texas tok, például az összes powerstate és teljesítménytok, szóval nem a DIP16-al vannak problémáim.

Konvertálni ugyan lehetne footprint-et is, de csak a Designer 6.3-as verziójával (nekem 6.0-ás van), és még akkor is össze kéne egyeztetni az Orcad-ból konvertált alkatrészrajzzal valahogy. Tehát úgy tűnik a tervek előtt választanom kell 3 program közül:

Cadence Allegro

Mentor Graphics programjai


vagy OrCad

Az Orcad nagy előnye hogy Cadence program lett, és elképzelhető hogy kompatibilis a többi Cadence programmal, tehát esetleg lehet vele exportálni importálni alkatrészeket és footrpinteket. Viszont ez a program óriási, már a mérete miatt is érdekes és időigényes lehet megtanulni használni.

A Mentro Graphics programjai igen ipari jellegűek első ránézésre, IC tervezés, ilyesmi, nekem meg még SMD is gondot fog jelenteni. Lehet az sok lenne nekem, de ki tudja. A fő kérdés az, hogy meg tudom-e automatán csinálni valamelyikkel, hogy egy két rétegű panelen az elsó panel a 0 legyen, és arra átvezessem ha lehet minél rövidebb vezetőcsíkkal a másik oldalról a 0-át. További szempontok, hogy tudjak belőle vektoros postscriptet vagy PDF-et exportálni levilágításhoz, legyenek hozzá netes oktatóanyagok, szóval amíg ezeket kiderítem eltelik egy kis iső megint.

Szóba jöhet mág a régi EWB/Multisim program, egyrészt van hozzá szimuláció (a többihez is van de ezt könnyű használni) és most jött ki a 10-es verziója, én pedig utoljára a 7-est láttam. Lehet fejlődött meg kell néznem. HAmarosan írok a CAD szoftveres tapasztalataimról.

2009. június 3., szerda

Megérkeztek az analóg áramkörök is

Az erősítő digitális része még alakulgat, és ehhez még kell pár alkatrész, és át is kell látnom mit mihez illesztek majd és hogyan, mert még sok minden nem vlágos. Viszont végre megérkeztek a mikrofon erősítőhöz szükséges analóg áramkörök. Ezt könnyen gyorsan össze fogom rakni mert ezek nem SMD hanem hagyományos DIP tokozású alkatrészek.

Az áramkörről először egy olyan oldalon olvastam, ahol összehasonlították mintegy vak-teszt szerűen két másik gyári készülékkel.

Ez az az oldal. Érdemes elolvasni. A teszt egyik szereplője a Behringer Ultragain Pro MIC2200, amin csodálkoztam volna ha nem marad alul egy bármilyen tesztben, mert a Behringer a világ leggagyibb audió márkája. Eddig még bármilyen hangosításhoz ilyet használtak az csak rontott a helyzeten.

A másik viszont egy komolyabb berendezés, a Universal Audio LA-610 Classic Tube Recording Channel.
A Behringer kb 200$ (mostmár csak 100$), a másik viszont 1500$. Az áramkör maga az itthon szinte beszerezhetetlen INA217-es IC, ami kis zaj mellett ritka nagyot tud erősíteni. Általában egy-egy áramkörnek 1000x-es az erősítése, de ennek 10.000x-es lehet, úgy hogy viszonylag kicsi marad a zaj. Az áramkör a cikk szerint 5$, ami beleszámolva a potmétereket, aljzatokat, tápegységet, vezetékelést, panelt, esetleg a dobozt, messze nem igaz, de még így is sokkal olcsóbb mint bármelyik másik berendezés. A cikk másik hátulütője hogy ezt az áramkört ami igen egyszerű, elemekkel táplálták. Szóval rendes táp kell neki, bizonyára az okozta a teszt során a kis zajt és a nagy dinamikát, ezzel előzte meg a gyári készülékeket hangban.

Az áramkör adatlapjából egyébként kiderül, hogy mindössze 1.3nV/gyök Hz a zaja, ami igen kicsi, mert az egyik legkisebb zajjal rendekező áramkörnek az 0.85nV a zaja, szóval ez sem sokkal nagyobb. Az egyik gyakran alkalmazott áramkörnek a TL07x sorozatnak 18nV a zaja, ez azért sokkal több.

Az áramkör kapcsolási rajza igen egyszerű:


Ez a rajz van az áramkör adatlapján is. Bizonyos cikkekben megfogalmazódnak kételyek, és más gyártók összehasonlításában is vannak jobb eredmények:
Ez természetesen a That corporation (amiről én még sosem hallottam) összehasonlítása, majd mindjárt utánanézek mert pár dologban tényleg jobbak a paraméterek, erősítés függvényében kisebb a zaj, stb... Az hogy 60dB-t lehet rajta erősíteni az nem kispályás dolog, de mostmár jó lesz az INA217 is.

A fenti kétségektől függetlenül sokan elégedettek az áramkörrel, és van összehasonlítás is ezen az oldalon a másik két gyári berendezéssel. A megépítésének egy hátulütője lehet, a rosszul szűrt tápegység, de erre van már bevált módszrerem, jó (szabályozható LM317-es) stabilizátorral kell kialakítani, és az IC-k táplábaihoz emitterkövetős szűrőt kell tenni. Így még a nagyobb zajú áramkörök is optimálisabban működnek. Hamarosan megcsinálom erről a kapcsolási rajzot. Addig is cikkben szereplő áramkör fotója, amit egypébként sokan utánépítettek lehet róla találni nyákrajzot és sok képet meg véleményt is.